General

Multicolumn

Blank

The black-box of the digital circuit is the ENTITY, the functionality inside the black-box is defined in the ARCHITECTURE.

ENTITY and ARCHITECTURE have the same ports, it defines their relationship. Entity and architecture can be in the same file or separate.

LIBRARY ieee;
USE ieee.std_logic_1164.all;
USE ieee.numeric_std.all;
-- Entity declaration
ENTITY entity_name IS
    PORT (
        port_name_1 : in port_type_1;
        port_name_2 : out port_type_2;
        B_DO        : out signed(25 DOWNTO 0));
        port_name_n : inout port_type_n
    );
END entity_name;
-- Architecture declaration
ARCHITECTURE architecture_name OF entity_name IS
    -- Declare components here
    -- Declare signals and constants here
BEGIN
    -- Instantiate components with portmap here
    -- Describe behavior of entity using processes, 
    -- functions, and assignments
END architecture_name;

center

Def

  • VHDL is case insensitive
  • Only letters, numbers and underscore for variables
  • outputs can’t be read !
  • Assign same signal twice create a shortcut

Operators & Types

Multicolumn

Blank

Operators

OperatorDescriptionExample
=,/=,<,<=,>,>=relationals_data = 0;
and,or,xorLogicala <= b and c;
nand,nor,xnorLogicala <= nand c;
notLogical inversea <= not c;
<=Signal assignmenta <= b;
assign 0a <= (others => ‘0’)
:=Variable assignmenta := b;
+,-,*,/Math, never use /a <= b + c;
modModuloa <= b mod c;
remRemaindera <= b rem c;
**Exponentiationa <= b ** c;
&Concatenationa <= b & c;
sll,srlShift logicala <= b sll c;
sla,sraShift arithmetica <= b sla c;
rol,rorRotatea <= b rol c;

Blank

Predefined data types

Data TypeRange/Characteristics
bit'0', '1'
bit_vector(bit, bit, ..., bit)
booleantrue or false
character'A'-'Z', 'a'-'z', '0'-'9'
integer to
natural to
positive to
real to
signed to
signed(<nr_of_bits-1> DOWNTO 0)
unsigned to
unsigned(<nr_of_bits-1> DOWNTO 0)
stringArray of characters
timeFormat:

numeric_std

Defined in

  • Used for numerical computations and variables within a process.
  • Assigned using := operator.
  • Update immediately within the process.
  • Not sensitive to changes in inputs.
  • Used for sequential computations within a process.

Signals & Constants

Multicolumn

Blank

Signal types

Signal TypePossible Values
Bitstd_logic
n-Bit Busstd_logic_vector( (n-1) DOWNTO 0 )
Values’0’=0, ‘1’=1, ‘U’=Undefined, ‘X’=Unknown, ’-‘=Don’t care, ‘Z’=High Z
  • Used for data flow and inter-process communication.
  • Assigned using <= operator.
  • Represent concurrent processes.
  • Have inherent timing characteristics and update values after a delta delay.
  • Sensitivity to changes in inputs.
SIGNAL <s_name>                :<signal_type>;
SIGNAL <si_name>, <s_name>,... :<signal_type>;

Good practice to use s_mySignal. Signal have types std_logic or std_vector.

Blank

Constants

Good practice to start each constant name with the prefix c_.

CONSTANT <const_name>: <constant_type> := <value>;
s_MySignal <= 'Z'; --(in the »descriptionsection«)
 
CONSTANT c_ex2 :std_logic_vector(2 DOWNTO 0):="110";
s_MySuperBus<= "0100";  -- Assign constant

Vector assignment

-- Signal definition
SIGNAL s_myBus : std_logic_vector(23 DOWNTO 0);
-- Assign constant value using binary notation
s_myBus <= "100000000000000000000000";
-- Assign constant value using hexadecimal notation
s_myBus <= X"800000";
-- Assign constant using mix of binary and hex
s_myBus <= X"80" & "0000" & X"000";
-- Assign constant value using the macro OTHERS
s_myBus <= (23 => '1', OTHERS => '0');
-- Assign part of the vector
s_myBus(1 DOWNTO 0) <= "10";
-- Assign bit 1
s_myBus(0) = '1';

Multiplexer

Multicolumn

Implicit / Explicit left|50% right|50%

-- Implicit MUX
<mySignal> <= <true_value>
        WHEN <condition> ELSE <false_value>;
-- Explicit MUX
IF <condition> THEN
    <true_body>
ELSE
    <false_body>
END IF;

Nested
left|50% right|50%

-- Implicit nested MUX
<mySignal> <= <value1>
    WHEN <condition1> ELSE <value2>
    WHEN <condition2> ELSE <value3>;
-- Explicit nested MUX
IF <condition1> THEN
    IF <condition2> THEN...
    ELSE...
    END IF;
ELSIF <condition3> THEN...
ELSE...
END IF;

Unconditional center|60%

-- Implicit unconditional MUX
WITH <cnd_signal> SELECT
    <result_signal> <=  <value_1> WHEN <c1>,
                        <value_2> WHEN <c2>,
                        <value_3> WHEN <c3>,
                        <value_4> WHEN OTHERS;
-- Explicit unconditional MUX
CASE <cnd_signal> IS
    WHEN <c1> => result_signal <= value_1;
    WHEN <c2> => <body_c2>;
    WHEN <c3>|<c4> => <body_c3>;
    WHEN OTHERS => <body_default>;
END CASE;

Memory

Multicolumn

left|50% right|50%

D-Latch

-- Implicit
<mySignal> <= <true_value>
        WHEN <condition>;
-- Explicit 
IF <condition> THEN
    <true_body>
END IF;

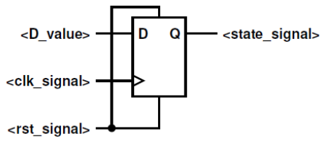
D-FlipFlop Async Reset

center|50%

-- Implicit UNUSUAL but possible
<state_signal> <= <rst_value> WHEN
        <rst_signal> ='1' ELSE 
        <d_value> WHEN
        rising_edge(<clk_signal>);
-- Explicit BETTER !
dff: PROCESS(<rst_signal>,<clk_signal>) IS BEGIN
    IF(<rst_signal> ='1') THEN
        <state_signal> <= <rst_value>;
    ELSIF (rising_edge(<clk_signal>)) THEN
        <state_signal> <= <d_value>;
    END IF;
END PROCESS dff;
-- Only use rising_edge with clock signals

Blank

D-FlipFlop Sync Reset

center|50%

-- Implicit UNUSUAL but possible
<state_signal> <= <rst_value> WHEN
        (rising_edge(<clk_signal>) AND 
        <rst_signal> ='1') ELSE 
        <d_value> WHEN
        rising_edge(<clk_signal>);
-- Explicit BETTER !
dff:PROCESS(<clk_signal>) IS BEGIN
    IF (rising_edge(<clk_signal>)) THEN
        IF (<rst_signal> = '1') THEN
            <state_signal> <= <rst_value>;
        ELSE
            <state_signal><= <D_value>;
        END IF;
    END IF;
END PROCESS dff;
-- Only use rising_edge with clock signals

Process & Loops

Multicolumn

Blank

Loops and special statements

Be careful, loops are executed in parallel, not like software !!!

-----For loop-----------
for i in (MAX-1) downto 0 loop
    y(i) <= a(i) xor b(i)
end loop;
-----While loop---------
while error_flag /= '1' and done /='1' loop
    Clock <= not Clock;
    wait for CLK_PERIOD/2;
end loop;
-----Infinite loop------
loop
    -- if someting then use exit; keyword
end loop;
----Other statements----
wait on signals;
wait until Boolean_expr;
wait for time_expr;
exit;   -- exit loop

Components

Components are used to instantiate entities inside a top level entity.

ARCHITECTURE id_name OF TOP_entity_name IS
    --component declaration
    COMPONENT <entity_name>IS
        PORT(<port_1>;
            ...
            <port_n>);
    END COMPONENT;
BEGIN
    --component instantiation
    <instance_name> : <entity_name>
    PORT MAP (<port_1> => <TopLevelSignal_1>,
            ...
            <port_n> => <TopLevelSignal_n>);
END id_name;

Blank

Process Logic

Processes allow to define execution order of sequential statements, in order to simulate the behaviour on a processor. The sigma iterator enables simulating parallel systems on sequential machines using -representatives. The iterator in VHDL processes represents time steps during simulation.

  1. It starts at zero and increments by one for each iteration. The inputs from sensitivity list are replaced by the fixed value as soon as an event is fired.
  2. The outputs are replaced by a -representatives (<signal_name>) at each iteration.
  3. Statements in a process are evaluated sequentially based on -representative values.
  4. Iteration continues until a stable state is reached with no new events.
  5. Final signal values are assigned to actual signals at the end of the process.

SR-Latch Example

ENTITY sr_latch IS
  PORT(s, r : IN std_logic;
       q, q_bar : OUT std_logic);
END ENTITY sr_latch;
 
ARCHITECTURE behavioral OF sr_latch IS
    SIGNAL q_int, q_bar_int : std_logic;
BEGIN
  q <= q_int;
  q_bar <= q_bar_int;
  sr_latch_process : PROCESS(s, r) IS
  BEGIN
    IF r = '1' THEN
        q_int <= '0'; q_bar_int <= '1';
    ELSIF s = '1' THEN
        q_int <= '1'; q_bar_int <= '0';
    END IF;
  END PROCESS sr_latch_process;
END behavioral;

Design & FSM

Multicolumn

Blank

Generic design

We can implement a generic bloc to describe a paremeterized circuit. Many synthesis tools only supports INTEGER.

ENTITY name IS
    GENERIC (<GenericName> :<dataType>;
        <GenericName>  :<dataType> := <defaultValue>;
        ...);
    PORT (<portName>      :<portType> <signalType>;
        ...);
END name;
-- Implementation
ARCHITECTURE multiCount OF example IS
    COMPONENT GenericCounter IS
        GENERIC (MaxState    : INTEGER;
                 NrOfBits    : INTEGER;
                 ResetState  : INTEGER;
                 OutState    : INTEGER);
        PORT (clock,R,E      : IN std_logic;
              X              : OUT std_logic);
    END COMPONENT;
-- Other declarations and statements 
BEGIN
    counter1: GenericCounter
        GENERIC MAP (MaxState   => 432,
                     NrOfBits    => 9,
                     ResetState  => 356,
                     OutState    => 10) -- no ; here
        PORT MAP (-- Port connections for couter1);
    counter2: GenericCounter
        GENERIC MAP (....)
        PORT MAP (-- Port connections for couter2);
    -- Other architecture code
END multiCount;

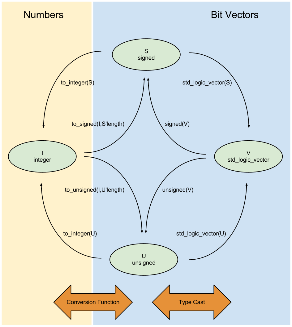
Conversion

center|60%

Enumeration types

The synthesizer will automatically generate a code-table for the entries in the type definition. (It will chose automatically between binary coding, one-hot coding etc..).
Useful to define states of a FSM

TYPE type_name IS (name_1,...,name_n);

Blank

State machines : FSM

center|60%
center|60%

Taillights of a 1965 Ford Thunderbird

entity my_fsm is
  port (TOG, EN, CIK, CIR: in std_logic;
        Z1: out std_logic_vector(1 downto 0));
end my_fsm;
architecture fsm of my_fsm is
  type state_type is (ST0, ST1);
  signal s_current, s_next: state_type;
begin
  -- Synchronous process
  sync_proc: process (CLK, s_next, CIR) is
  begin
    -- Take care of the asynchronous input
    if CLR = '1' then
      s_current <= ST0;
    elsif rising_edge(CLK) then
      s_current <= s_next;
    end if;
  end process sync_proc;
  -- Combinational process
  comb_proc: process (s_current, TOG, EN) is
  begin
    case s_current is
      when ST0 => -- Transitions regarding state ST0
        if TOG = '1' then
          s_next <= ST1;
        else
          s_next <= ST0;
        end if;
      when ST1 => -- Transitions regarding state ST1
        if TOG = '1' then
          s_next <= ST0;
        else
          s_next <= ST1;
        end if;
      when others => s_next <= ST0;
    end case;
  end process comb_proc;
  -- Output logic
  Z1 <= "01" when s_current = ST0 else "10";
end fsm;